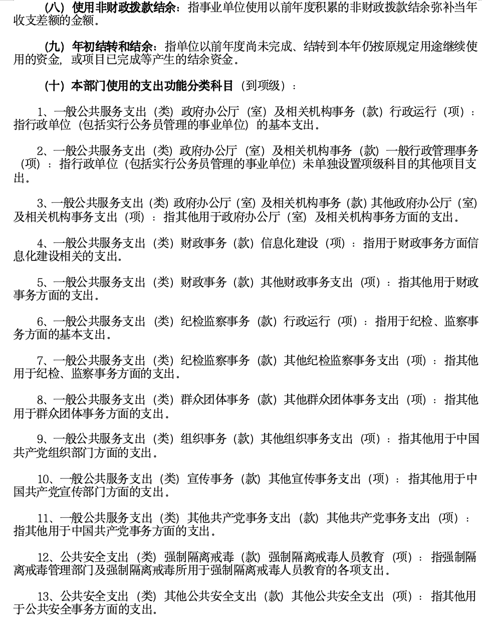
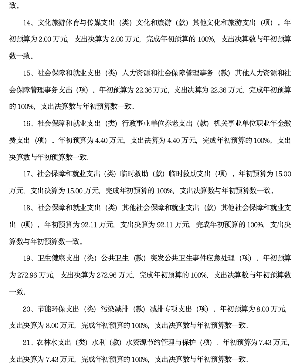
设为首页
加入收藏
繁体中文
简体中文
无障碍阅读
长者专区
搜 索
热门搜索:
搜 索
首页
新闻动态
政府信息公开
政务服务
政民互动
专题专栏
走进阳新
首页
新闻动态
政府信息公开
政务服务
政民互动
主题专栏
走进阳新
当前位置:
首页
>
政府信息公开
>
地方部门平台链接
>
镇场区
>
阳新县兴国镇
>
法定主动公开内容
>
财政资金
名称
阳新县兴国镇人民政府本级 2022年部门决算公开
索引号
000014349/2023-89459
发布日期
2023-12-04
发布机构
兴国镇
文号
文件分类
财政、金融、审计、税务
所属机构
兴国镇
阳新县兴国镇人民政府本级 2022年部门决算公开
兴国镇人民政府本级-2022年部门决算公开.pdf
扫一扫在手机上查看当前页面
打印
关闭
点击咨询智能客服