| 名称 | 阳新县富池镇中心学校单位2022年部门预算公开 | ||||
|---|---|---|---|---|---|
| 索引号 | 000014349/2022-15972 | 发布日期 | 2022-03-01 | 发布机构 | 阳新县教育局 |
| 文号 | 文件分类 | 财政、金融、审计、税务 | 所属机构 | 县教育局 | |
阳新县富池镇中心学校2022年预算公开情况说明
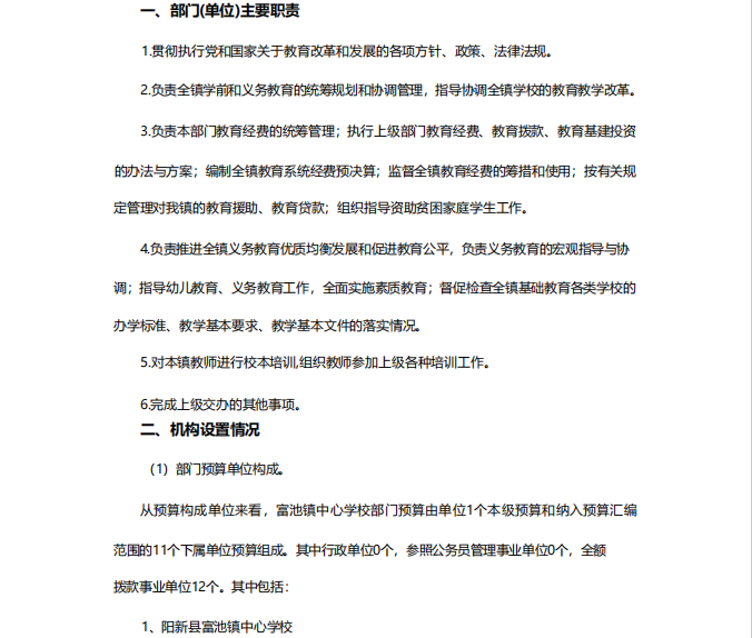
一、单位主要职责
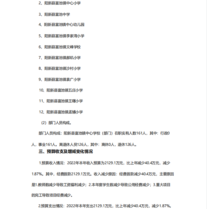
二、机构设置情况
三、预算收支安排及增减变化情况
四、机关运行经费安排情况
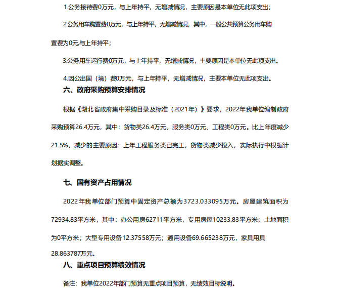
五、一般公共预算“三公”经费及增减变化情况
六、政府采购预算安排情况
七、国有资产占用情况
八、重点项目预算绩效情况
九、其他需要说明的情况
十、专业名词解释






扫一扫在手机上查看当前页面