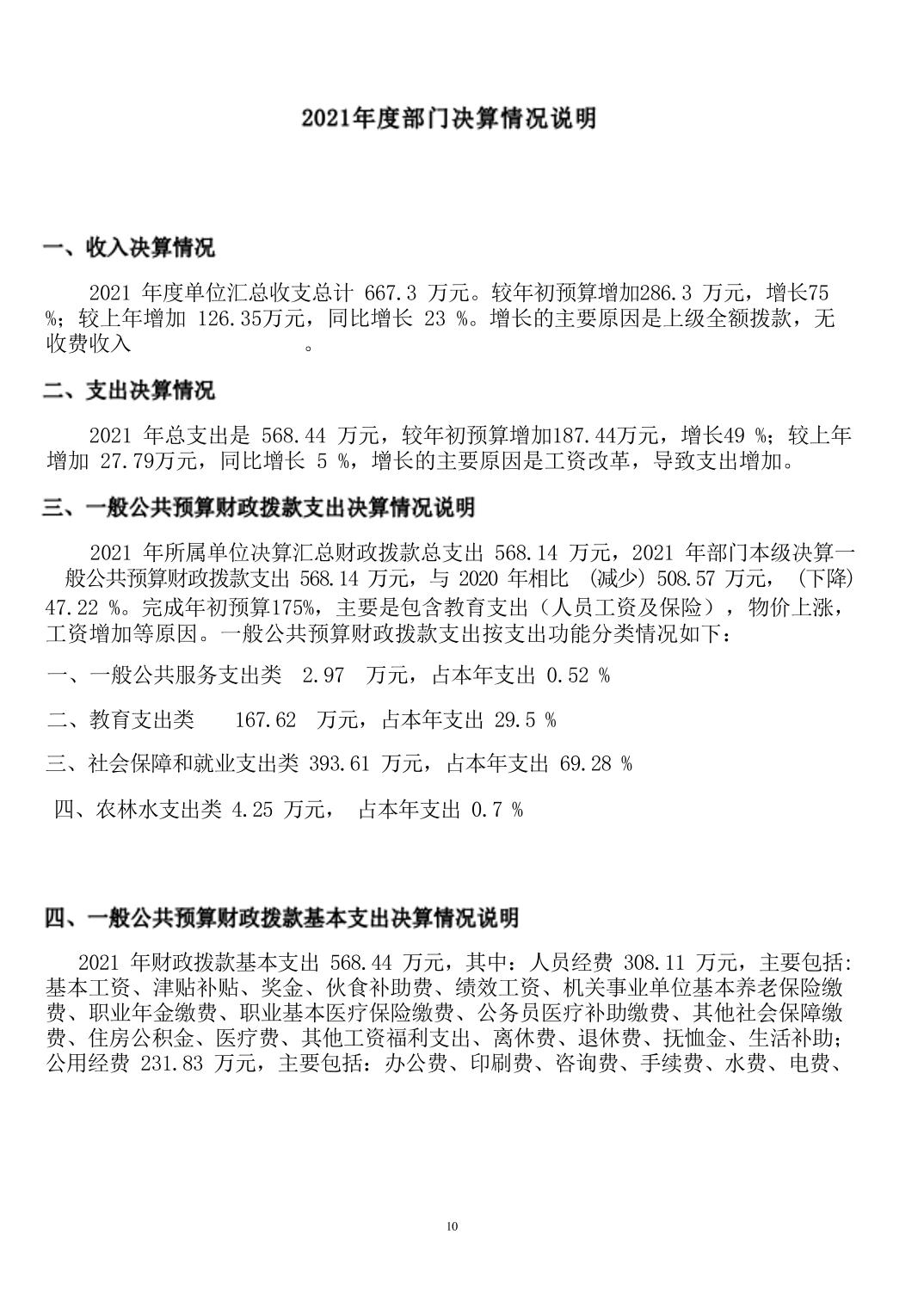
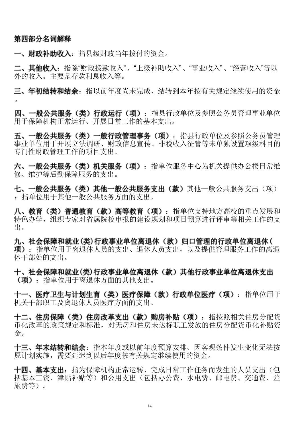
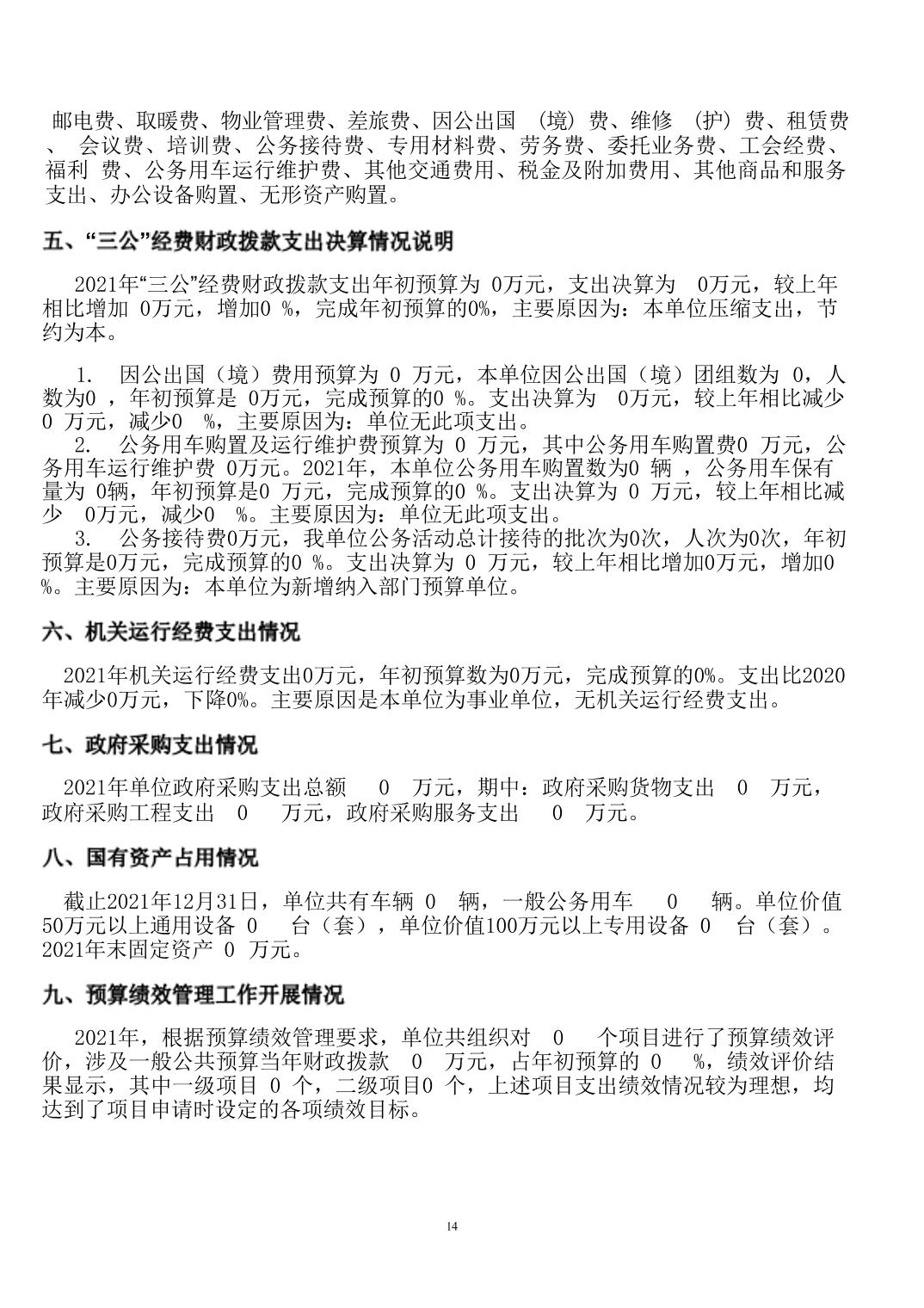
设为首页
加入收藏
繁体中文
简体中文
无障碍阅读
长者专区
搜 索
热门搜索:
搜 索
首页
新闻动态
政府信息公开
政务服务
政民互动
专题专栏
走进阳新
首页
新闻动态
政府信息公开
政务服务
政民互动
主题专栏
走进阳新
当前位置:
首页
>
政府信息公开
>
法定主动公开内容
>
财政资金
>
部门预决算
>
2021年部门决算
名称
阳新县养老保险事业服务中心2021年部门决算
索引号
000014349/2022-80539
发布日期
2022-10-17
发布机构
阳新县人力资源和社会保障局
文号
文件分类
财政、金融、审计、税务
所属机构
阳新县养老保险事业服务中心2021年部门决算
扫一扫在手机上查看当前页面
打印
关闭
点击咨询智能客服