| 名称 | 阳新县财政局2022年部门决算 | ||||
|---|---|---|---|---|---|
| 索引号 | 000014349/2023-93248 | 发布日期 | 2023-12-13 | 发布机构 | 县政府部门 | 
| 文号 | 文件分类 | 所属机构 | |||
阳新县财政局2022年度部门决算
目 录
第一部分 阳新县财政局概况
一、部门主要职责
二、机构设置情况
第二部分 阳新县财政局2022年度部门决算表
一、收入支出决算总表
二、收入决算表
三、支出决算表
四、财政拨款收入支出决算总表
五、一般公共预算财政拨款支出决算表
六、一般公共预算财政拨款基本支出决算明细表
七、政府性基金预算财政拨款收入支出决算表
八、国有资本经营预算财政拨款支出决算
九、财政拨款“三公”经费支出决算表
第三部分 阳新县财政局2022年度部门决算情况说明
一、收入支出决算总体情况说明
二、收入决算情况说明
三、支出决算情况说明
四、财政拨款收入支出决算总体情况说明
五、一般公共预算财政拨款支出决算情况说明
六、一般公共预算财政拨款基本支出决算情况说明
七、政府性基金预算财政拨款收入支出决算情况说明
八、国有资本经营预算财政拨款支出决算情况说明
九、财政拨款“三公”经费支出决算情况说明
十、机关运行经费支出说明
十一、政府采购支出说明
十二、国有资产占用情况说明
十三、预算绩效情况说明
十四、专项支出、转移支付支出情况说明
第四部分 其他需要说明的情况
第五部分 名词解释
第六部分 附件
第一部分 阳新县财政局概况
一、部门主要职责
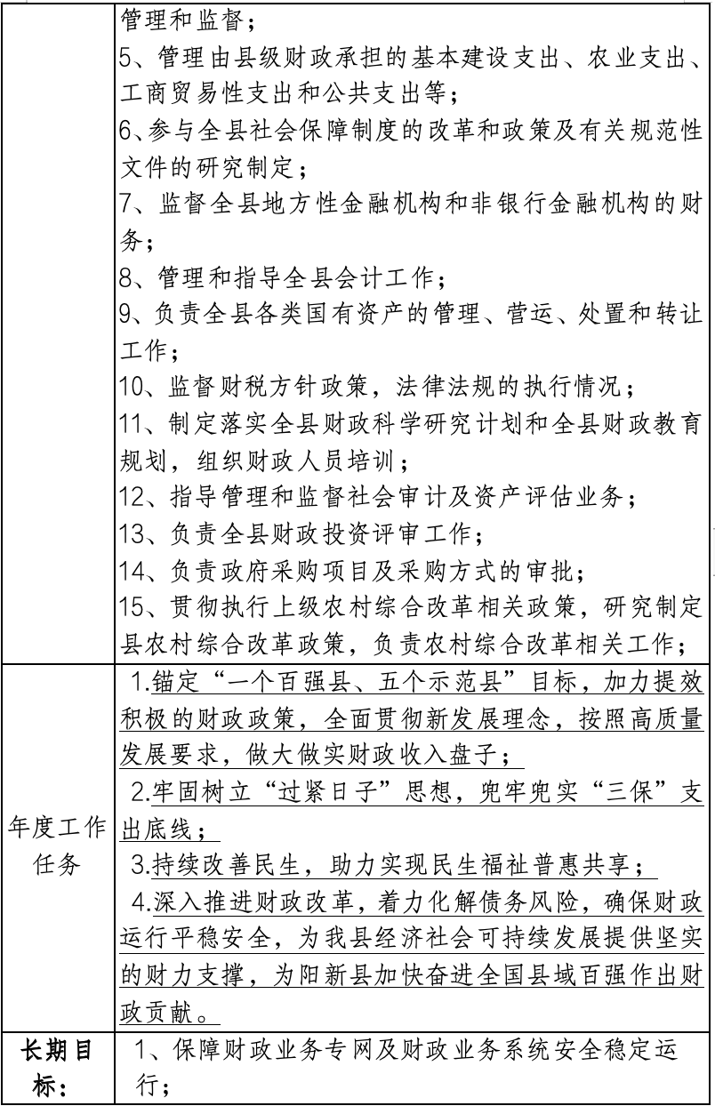
1、拟定和执行全县财政、税收的发展战略,中长期规划及改革方案;
2、制定和执行全县财政、财务、会计管理制度;
3、编制年度县级预决算草案并组织执行;
4、根据预算安排拟定财政税收收入计划,并组织实施管理和监督;
5、管理由县级财政承担的基本建设支出、农业支出、工商贸易性支出和公共支出等;
6、参与全县社会保障制度的改革和政策及有关规范性文件的研究制定;
7、监督全县地方性金融机构和非银行金融机构的财务;
8、管理和指导全县会计工作;
9、负责全县各类国有资产的管理、营运、处置和转让工作;
10、监督财税方针政策,法律法规的执行情况;
11、制定落实全县财政科学研究计划和全县财政教育规划,组织财政人员培训;
12、指导管理和监督社会审计及资产评估业务;
13、负责全县财政投资评审工作;
14、负责政府采购项目及采购方式的审批;
15、贯彻执行上级农村综合改革相关政策,研究制定县农村综合改革政策,负责农村综合改革相关工作;
二、机构设置情况
从单位构成看,阳新县财政局部门决算由实行独立核算的阳新县财政局本级决算和0个下属单位决算组成。
纳入阳新县财政局2022年度部门决算编制范围的二级预算单位包括:
1.阳新县财政局(本级)
从单位构成看,本部门机构内设职能股室16个,其中包括:局机关内设办公室(信息化股)、农业股、预算股、国库股(政府采购监督管理股)、教科文股、行政政法股、资产管理股、国际金融股、综合股、社会保障股、经济建设股、法规税政股(调研股)、财政监督评价股(会计股)、产业发展股(商贸股)、机关党委(政工股)、离退休干部股。局下属事业编制机构8个,分别是:非税收入服务中心、农村财政服务中心、国库收付中心、投融资和政府债务服务中心、投资评审中心、道路交通事故救助办、国有资产收益征管办、乡村振兴办(局内设临时议事机构)。
第二部分 2022年度部门决算表
一、收入支出决算总表










第三部分 2022年度部门决算情况说明
一、收入支出决算总体情况说明
2022年度收、支总计均为5114.95万元。与2021年度相比,收、支总计各增加1555.74万元,增长43.71%,主要原因是工资结构改革,增加了在职以及退休人员的基础绩效奖。
图1:收、支决算总计变动情况

二、收入决算情况说明
2022年度收入合计5114.95万元,与2021年度相比,收入合计增加1555.74万元,增长43.71%,主要原因是工资结构改革,增加了在职以及退休人员的基础绩效奖。
其中:财政拨款收入4903.60万元,占本年收入95.87%;上级补助收入0万元,占本年收入0%;事业收入0万元,占本年收入0%;经营收入1.6万元,占本年收入0.03%;附属单位上缴收入0万元,占本年收入0%;其他收入209.75万元,占本年收入4.10%。
图2:收入决算结构

三、支出决算情况说明
2022年度支出合计5114.95万元,与2021年度相比,支出合计增加1555.74万元,增长43.71%,主要原因是工资结构改革,增加了在职以及退休人员的基础绩效奖。
其中:基本支出5009.35万元,占本年支出97.94%;项目支出105.60万元,占本年支出2.06%;上缴上级支出0万元,占本年支出0%;经营支出0万元,占本年支出0%;对附属单位补助支出0万元,占本年支出0%。
图3:支出决算结构

四、财政拨款收入支出决算总体情况说明
2022年度财政拨款收、支总计均为4905.20万元。与2021年度相比,财政拨款收、支总计各增加2063.3万元,增长72.6%。主要原因是工资结构改革,增加了在职以及退休人员的基础绩效奖。
2022年度财政拨款收入中,一般公共预算财政拨款收入4903.60万元,比2021年度决算数增加2061.70万元。增加主要原因是工资结构改革,增加了在职以及退休人员的基础绩效奖。政府性基金预算财政拨款收入0万元,比2021年度决算数增加(减少)0万元。国有资本经营预算财政拨款收入1.60万元,比2021年度决算数增加1.60万元。增加主要原因是经费不足追加经费。
图4:财政拨款收、支决算总计变动情况

五、一般公共预算财政拨款支出决算情况说明
(一)一般公共预算财政拨款支出决算总体情况。
2022年度一般公共预算财政拨款支出4903.60万元,占本年支出合计的95.87 %。与2021年度相比,一般公共预算财政拨款支出增加2061.7万元,增长72.55%。主要原因是工资结构改革,增加了在职以及退休人员的基础绩效奖。
(二)一般公共预算财政拨款支出决算结构情况。
2022年度一般公共预算财政拨款支出4903.60万元,主要用于以下方面:
1. 一般公共服务(类)支出4698.69万元,占95.82%。主要是用于发放人员工资津补贴奖金以及日常运转的经费。
2. 科学技术支出(类)3万元,占0.06%。主要是用于支持企业成长发展。
3. 社会保障和就业支出(类)138.91万元,占2.8%。主要是用于缴纳社保和职业年金。
4. 城乡社区支出(类)4万元,占0.08%。主要是用于日常工作经费。
5. 农林水支出(类)49万元,占0.1%。主要是用于对乡镇财政的培训、宣传、监督检查以及驻村人员补助等。
6. 其他支出(类)10万元,占0.2%。主要是用于日常工作经费。
(三)财政拨款支出决算具体情况。
2022年度一般公共预算财政拨款支出年初预算为 4903.6万元,支出决算为4903.6万元,完成年初预算的100%。其中:
1.一般公共服务支出(类)财政事务(款)行政运行(项)。年初预算为4421.44万元,支出决算为4421.44万元,完成年初预算的100%。
2.一般公共服务支出(类)财政事务(款)一般行政管理事务(项)。年初预算为10万元,支出决算为10万元,完成年初预算的100%。
3.一般公共服务支出(类)财政事务(款)其他财政事务支出(项)。年初预算为257.26万元,支出决算为257.26万元,完成年初预算的100%。
4.一般公共服务支出(类)税收事务(款)行政运行(项)。年初预算为10万元,支出决算为10万元,完成年初预算的100%。
5.科学技术支出(类)科技条件与服务(款) 技术创新服务体系(项)。年初预算为3万元,支出决算为3万元,完成年初预算的100%。
6.社会保障和就业支出(类)行政事业单位养老支出(款)机关事业单位职业年金缴费支出(项)。年初预算为53.82万元,支出决算为53.82万元,完成年初预算的100%。
7.社会保障和就业支出(类)抚恤(款)死亡抚恤(项)。年初预算为19.67万元,支出决算为19.67万元,完成年初预算的100%。
8.社会保障和就业支出(类)其他社会保障和就业支出(款)其他社会保障和就业支出(项)。年初预算为65.41万元,支出决算为65.41万元,完成年初预算的100%。
9.城乡社区支出(类其他城乡社区支出(款)其他城乡社区支出(项)。年初预算为4万元,支出决算为4万元,完成年初预算的100%。
10.农林水支出(类)巩固脱贫衔接乡村振兴(款)其他巩固脱贫衔接乡村振兴支出(项)。年初预算为44万元,支出决算为44万元,完成年初预算的100%。
11.农林水支出(类)普惠金融发展支出(款)创业担保贷款贴息及奖补(项)。年初预算为5万元,支出决算为5万元,完成年初预算的100%。
12.其他支出(类)其他支出(款)其他支出(项)。年初预算为10万元,支出决算为10万元,完成年初预算的100%。
六、一般公共预算财政拨款基本支出决算情况说明
2022年度一般公共预算财政拨款基本支出4799.60万元,其中:
人员经费4528.33万元,主要包括:基本工资、津贴补贴、奖金、伙食补助费、绩效工资、机关事业单位基本养老保险缴费、职业年金缴费、职工基本医疗保险缴费、公务员医疗补助缴费、其他社会保障缴费、住房公积金、医疗费、其他工资福利支出、离休费、退休费、退职(役)费、抚恤金、生活补助、救济费、医疗费补助、助学金、奖励金、个人农业生产补贴、代缴社会保险费、其他对个人和家庭的补助。
公用经费271.27万元,主要包括:办公费、印刷费、咨询费、手续费、水费、电费、邮电费、取暖费、物业管理费、差旅费、因公出国(境)费用、维修(护)费、租赁费、会议费、培训费、公务接待费、专用材料费、被装购置费、专用燃料费、劳务费、委托业务费、工会经费、福利费、公务用车运行维护费、其他交通费用、税金及附加费用、其他商品和服务支出、办公设备购置、专用设备购置、信息网络及软件购置更新、公务用车购置、其他资本性支出。
七、政府性基金预算财政拨款收入支出决算情况说明
2022年度政府性基金预算财政拨款年初结转和结余 0万元,本年收入0万元,本年支出0万元,年末结转和结余0万元。
本单位当年无政府性基金预算财政拨款收入支出。
八、国有资本经营预算财政拨款支出决算情况说明
2022年度国有资本经营预算财政拨款本年支出1.60万元。具体支出情况为:
(一)国有资本经营预算支出(类)其他国有资本经营预算支出(款)其他国有资本经营预算支出(项)。支出决算为1.6万元,主要用于国资系统改革等方面支出。
九、财政拨款“三公”经费支出决算情况说明
(一)“三公”经费财政拨款支出决算总体情况说明。
2022年度“三公”经费财政拨款支出预算为26.20万元,支出决算为10.20万元,完成预算的38.93%。决算数小于预算数的主要原因:压缩三公经费。
(二)“三公”经费财政拨款支出决算具体情况说明。
1.因公出国(境)费预算为0万元,支出决算为0万元,完成预算的0%,比预算增加(减少)0万元,主要原因是单位无此项支出。
全年支出涉及出国(境)团组0个,累计0人次,主要原因是单位无此项支出。
2.公务用车购置及运行费支出决算为0万元,完成年初预算的0%;其中:
(1)公务用车购置费0万元,完成年初预算的0%,比年初预算增加(减少)0万元,主要原因是单位无此项支出。本年度购置(更新)公务用车0辆。
(2)公务用车运行费0万元,完成年初预算的0%,比年初预算增加(减少)0万元,主要原因是单位无此项支出。截止2022年12月31日,开支财政拨款的公务用车保有量0辆。
3.公务接待费支出决算为10.20万元,完成年初预算的38.93%,比年初预算增加(减少)0万元,主要原因是严格控制公务接待经费。其中:
外宾接待支出0万元。2022年共接待来访团组0个, 0人次(不包括陪同人员)。
国内公务接待支出10.20万元,接待对象主要是乡镇村委会,主要是开展业务工作。2022年共接待国内来访团组188个,757人次(不包括陪同人员)。
十、机关运行经费支出说明
部门(单位)应当按照如下格式说明:本部门2022年度机关运行经费支出 271.26万元,比年初预算数增加71.26万元,增长35.63%。主要原因是:年初列预算时仅将人头经费纳入机关运行经费,商品和服务支出未纳入部门预算。
十一、政府采购支出说明
本部门2022年度政府采购支出总额0万元,其中:政府采购货物支出0万元、政府采购工程支出0万元、政府采购服务支出0万元。授予中小企业合同金额0万元,占政府采购支出总额的0%,其中:授予小微企业合同金额0万元,占政府采购支出总额的0%。
十二、国有资产占用情况说明
截至2022年 12月31日,部门共有车辆0辆,其中,副省级及以上领导干部用车0辆、主要领导干部用车0辆、机要通信用车0辆、应急保障用车0辆、执法执勤用车0辆、特种专业技术用车0辆、其他用车0辆;单位价值 100 万元以上专用设备0台(套)。
十三、预算绩效情况说明
(一)预算绩效管理工作开展情况。
根据预算绩效管理要求,本部门组织对2022年度一般公共预算项目支出全面开展绩效自评,共涉及项目4个,资金117万元,占一般公共预算项目支出总额的100%。从评价情况来看,4个项目均已达到要求,按时完成。
组织开展部门整体支出绩效评价,评价情况来看,项目各项指标均已达标,但仍存在项目部分绩效目标设置不够完备,部分目标设置不够明确等问题。
(二)部门决算中项目绩效自评结果。
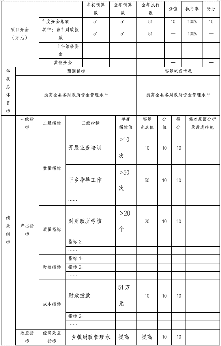
乡财县管及双代管经费项目绩效自评综述:项目全年预算数为51万元,执行数为51万元,完成预算100%。主要产出和效益:一是维持地方乡镇财政机构的正常运转;二是提高全县各财政所资金管理水平。发现的问题及原因:一是绩效目标设置不够完备;二是部分目标设置不够明确。下一步改进措施:一是更加全面设置项目绩效目标;二是对目标设置更加明确。
地方税分成项目绩效自评综述:项目全年预算数为10万元,执行数为10万元,完成预算100%。主要产出和效益:一是保障地方税收缴工作的正常开展;二是提高全县地方税的发展活力。发现的问题及原因:一是绩效目标设置不够完备;二是部分目标设置不够明确。下一步改进措施:一是更加全面设置项目绩效目标;二是对目标设置更加明确。
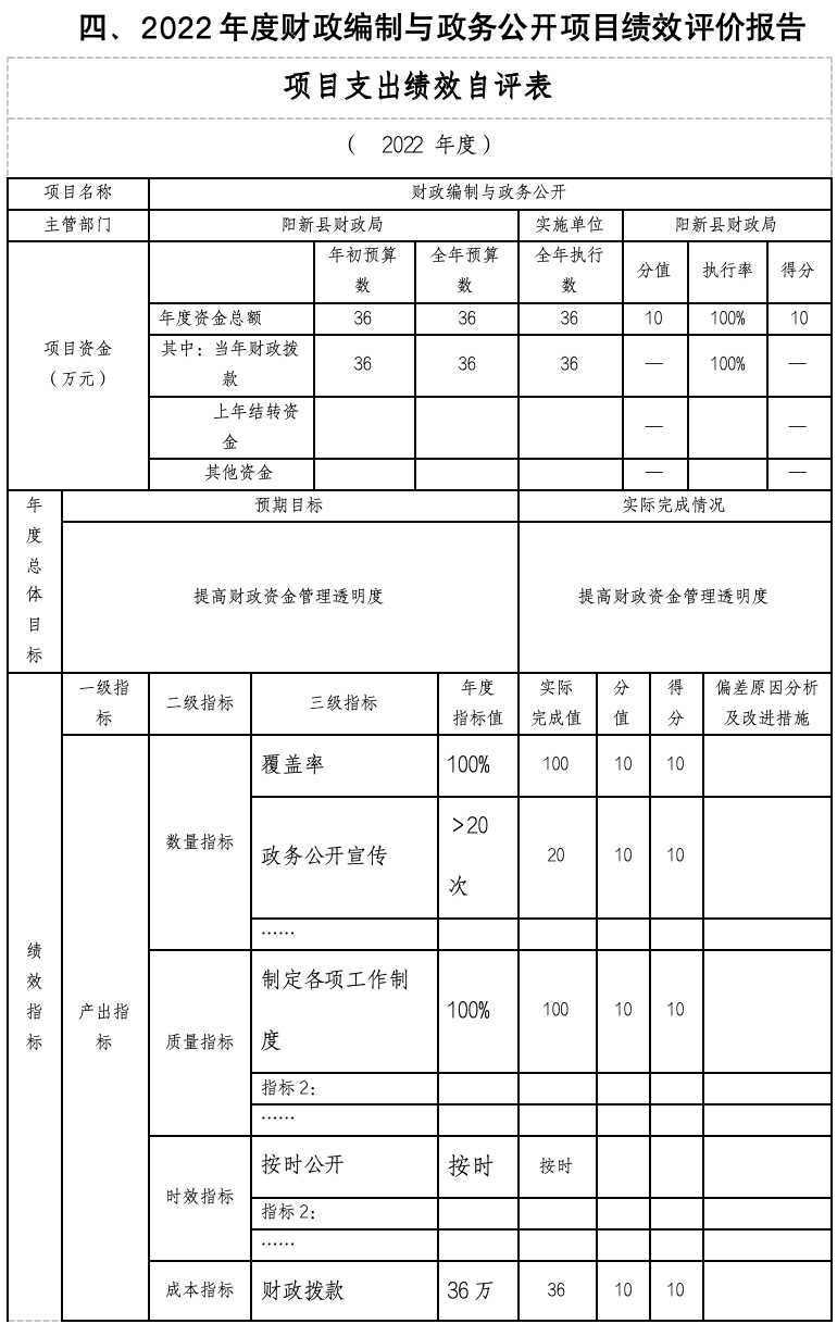
财政编制与政务公开项目绩效自评综述:项目全年预算数为36万元,执行数为36万元,完成预算100%。主要产出和效益:一是对及时有效对县财政情况进行编制汇总;二是提高财政信息公开透明度。发现的问题及原因:一是绩效目标设置不够完备;二是部分目标设置不够明确。下一步改进措施:一是更加全面设置项目绩效目标;二是对目标设置更加明确。
交通事故社会救助基金管理办公室经费项目绩效自评综述:项目全年预算数为20万元,执行数为20万元,完成预算100%。主要产出和效益:一是对维持县交通事故社会救助基金管理办公室的正常运转;二是提高县级财政对社会交通事故的帮扶作用。发现的问题及原因:一是绩效目标设置不够完备;二是部分目标设置不够明确。下一步改进措施:一是更加全面设置项目绩效目标;二是对目标设置更加明确。
(三)绩效评价结果应用情况。
把好事前绩效关口。对今年下达预算项目开展事前绩效评价,从项目设立、项目预算编制到项目绩效做到严谨、精准、高效,充分发挥事前绩效作用,把好预算第一道关口。
抓好项目重点绩效评价。聚集覆盖面广、社会关注庋高、持续时间长的项目进行评价。以结果为导向,从“重投入轻管理、重支出轻绩效”的惯性思维向“花钱必问效、无效必问责”的绩效管理常态化、规范化和法治化转变。
注重绩效评价结果应用。针对预算管理评价所反馈的问题逐条明确,确保建议有回应、问题有对策、整改有成效,并将绩效评价结果转化为提高预算资金使用绩效具体行为的活动。
十四、财政专项支出、专项转移支付支出的部门(单位)参照部门预算公开的范围、体例和内容进行公开。
无
第四部分 其他需要说明的情况
无
第五部分 名词解释
(一)一般公共预算财政拨款收入:指市级财政一般公共预算当年拨付的资金。
(二)政府性基金预算财政拨款收入:指市级财政政府性基金预算当年拨付的资金。
(三)国有资本经营预算财政拨款收入:指市级财政国有资本经营预算当年拨付的资金。
(四)上级补助收入:指从事业单位主管部门和上级单位取得的非财政补助收入。
(五)事业收入:指事业单位开展专业业务活动及其辅助活动取得的收入。
(六)经营收入:指事业单位在专业业务活动及其辅助活动之外开展非独立核算经营活动取得的收入。
(七)其他收入:指单位取得的除上述“一般公共预算财政拨款收入”、“政府性基金预算财政拨款收入”、“国有资本经营预算财政拨款收入”、“上级补助收入”、“事业收入”、“经营收入”等收入以外的各项收入。
(八)使用非财政拨款结余:指事业单位使用以前年度积累的非财政拨款结余弥补当年收支差额的金额。
(九)年初结转和结余:指单位以前年度尚未完成、结转到本年仍按原规定用途继续使用的资金,或项目已完成等产生的结余资金。
(十)本部门使用的支出功能分类科目(到项级)
1.一般公共服务支出(类)财政事务(款)行政运行(项)。
2.一般公共服务支出(类)财政事务(款)一般行政管理事务(项)。
3.一般公共服务支出(类)财政事务(款)其他财政事务支出(项)。
4.一般公共服务支出(类)税收事务(款)行政运行(项)。
5.科学技术支出(类)科技条件与服务(款) 技术创新服务体系(项)。
6.社会保障和就业支出(类)行政事业单位养老支出(款)机关事业单位职业年金缴费支出(项)。
7.社会保障和就业支出(类)抚恤(款)死亡抚恤(项)。
8.社会保障和就业支出(类)其他社会保障和就业支出(款)其他社会保障和就业支出(项)。
9.城乡社区支出(类其他城乡社区支出(款)其他城乡社区支出(项)。
10.农林水支出(类)巩固脱贫衔接乡村振兴(款)其他巩固脱贫衔接乡村振兴支出(项)。
11.农林水支出(类)普惠金融发展支出(款)创业担保贷款贴息及奖补(项)。
12.其他支出(类)其他支出(款)其他支出(项)。
(十一)结余分配:指事业单位按照会计制度规定缴纳的企业所得税、提取的专用结余以及转入非财政拨款结余的金额等。
(十二)年末结转和结余:指单位按有关规定结转到下年或以后年度继续使用的资金,或项目已完成等产生的结余资金。
(十三)基本支出:指为保障机构正常运转、完成日常工作任务而发生的人员支出和公用支出。
(十四)项目支出:指在基本支出之外为完成特定行政任务或事业发展目标所发生的支出。
(十五)经营支出:指事业单位在专业活动及辅助活动之外开展非独立核算经营活动发生的支出。
(十六)“三公”经费:纳入财政一般公共预算管理的“三公”经费,是指市直部门用一般公共预算财政拨款安排的因公出国(境)费、公务用车购置及运行费和公务接待费。其中,因公出国(境)费反映单位公务出国(境)的国际旅费、国外城市间交通费、住宿费、伙食费、培训费、公杂费等支出;公务用车购置及运行费反映单位公务用车购置支出(含车辆购置税、牌照费)及燃料费、维修费、过桥过路费、保险费、安全奖励费用等支出;公务接待费反映单位按规定开支的各类公务接待(含外宾接待)费用。
(十七)机关运行经费:指为保障行政单位(包括参照公务员法管理的事业单位)运行用于购买货物和服务的各项资金,包括办公费、印刷费、邮电费、差旅费、会议费、福利费、日常维修费、专用材料及一般设备购置费、办公用房水电费、办公用房取暖费、办公用房物业管理费、公务用车运行维护费以及其他费用。
(十八)其他专用名词。
无
第六部分 附件
一、2022年度部门名称整体绩效评价报告



















扫一扫在手机上查看当前页面