设为首页
加入收藏
繁体中文
简体中文
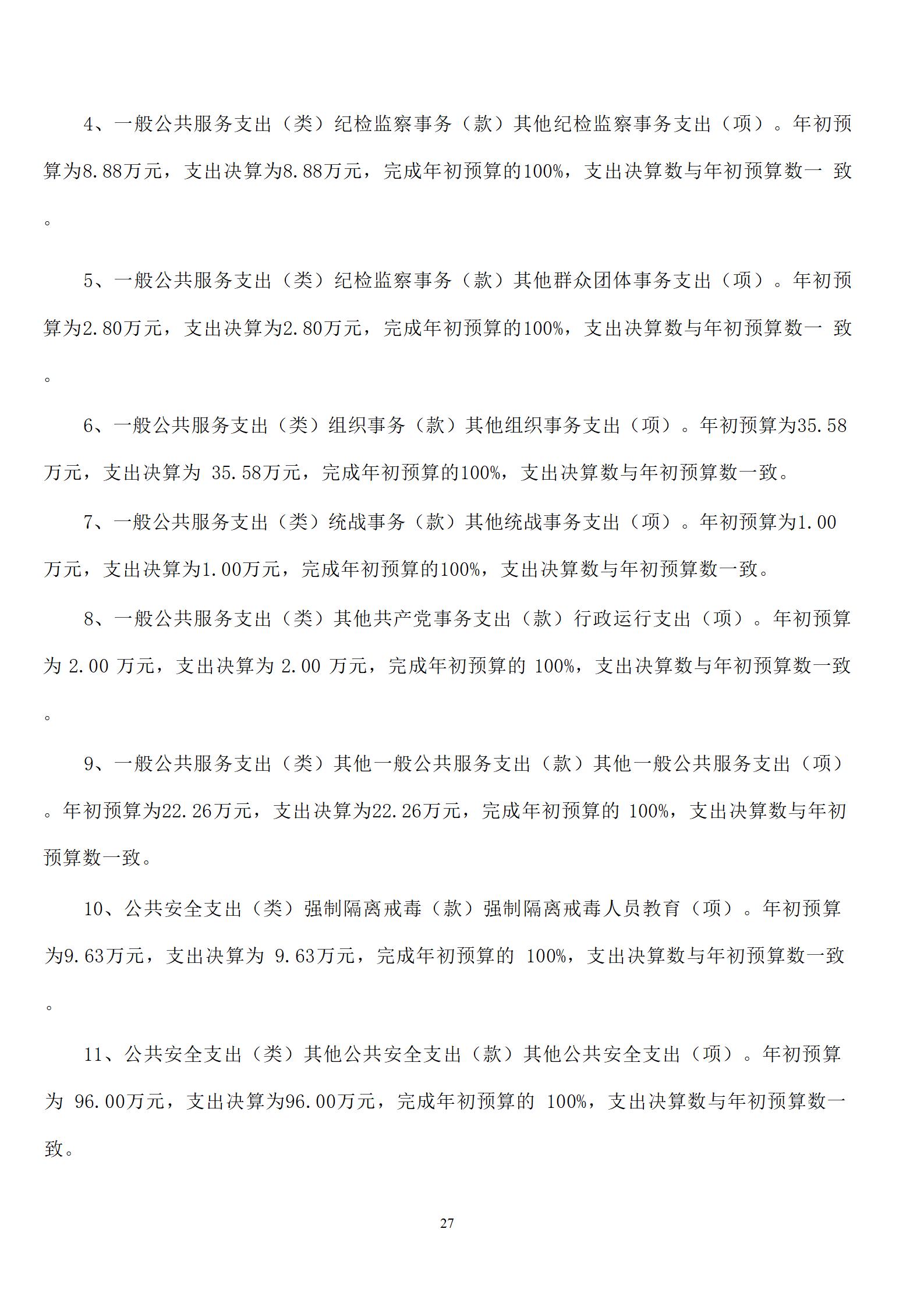
无障碍阅读
长者专区
搜 索
热门搜索:
搜 索
首页
新闻动态
政府信息公开
政务服务
政民互动
专题专栏
走进阳新
首页
新闻动态
政府信息公开
政务服务
政民互动
主题专栏
走进阳新
当前位置:
首页
>
政府信息公开
>
法定主动公开内容
>
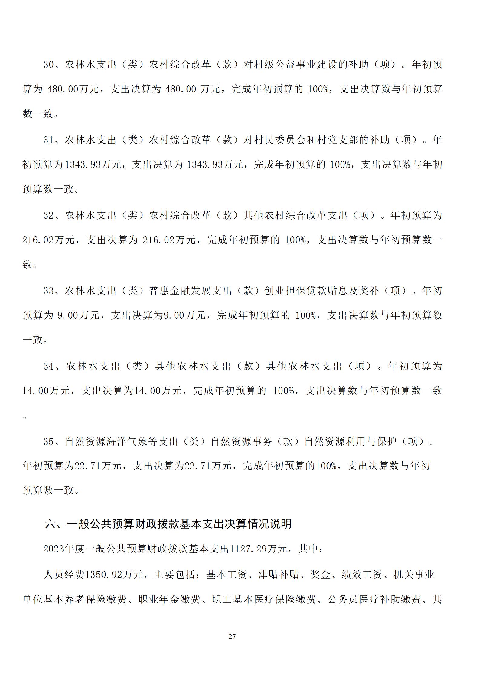
财政资金
>
部门预决算
>
2023年部门决算
名称
阳新县龙港镇部门汇总2023年部门决算公开
索引号
000014349/2024-82172
发布日期
2024-11-18
发布机构
龙港镇
文号
文件分类
财政、金融、审计、税务
所属机构
龙港镇
阳新县龙港镇部门汇总2023年部门决算公开
扫一扫在手机上查看当前页面
打印
关闭
点击咨询智能客服