| 名称 | 阳新县公共资源交易管理委员会办公室关于印发《阳新县公共资源招标投标综合监管联动执法事项指导目录》的通知 | ||||
|---|---|---|---|---|---|
| 索引号 | 000014349yx_zwj/2023-00010 | 发布日期 | 2023-04-18 | 发布机构 | 县政务服务和大数据管理局 |
| 文号 | 文件分类 | 市场监管、安全生产监管 | 所属机构 | 县政务服务和大数据管理局 | |
县公共资源交易管理委员会各成员单位:
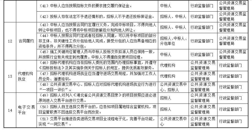
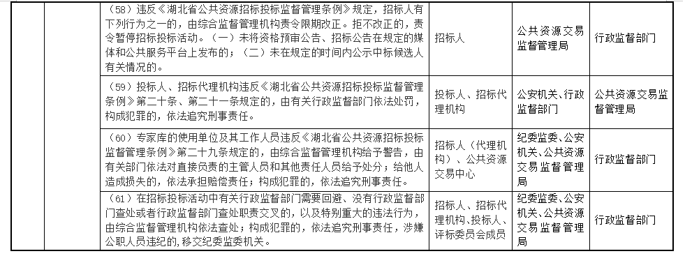
为规范公共资源交易行为,明确部门职责强化部门联动,大力提升公共资源监管效率,根据《湖北省公共资源招标投标监督管理条例》,编制了《阳新县公共资源招标投标综合监管联动执法事项指导目录》,请遵照执行。
阳新县公共资源交易管理委员会办公室
2023年3月25日







扫一扫在手机上查看当前页面